详情
浏览:1691次
2023/07/17发布
中山市村镇低效工业园改造升级工作指挥部关于印发《中山市村镇低效工业园改造升级项目联合监管工作方案》的通知
火炬开发区管委会,翠亨新区管委会,各镇政府、街道办事处,市各有关单位:
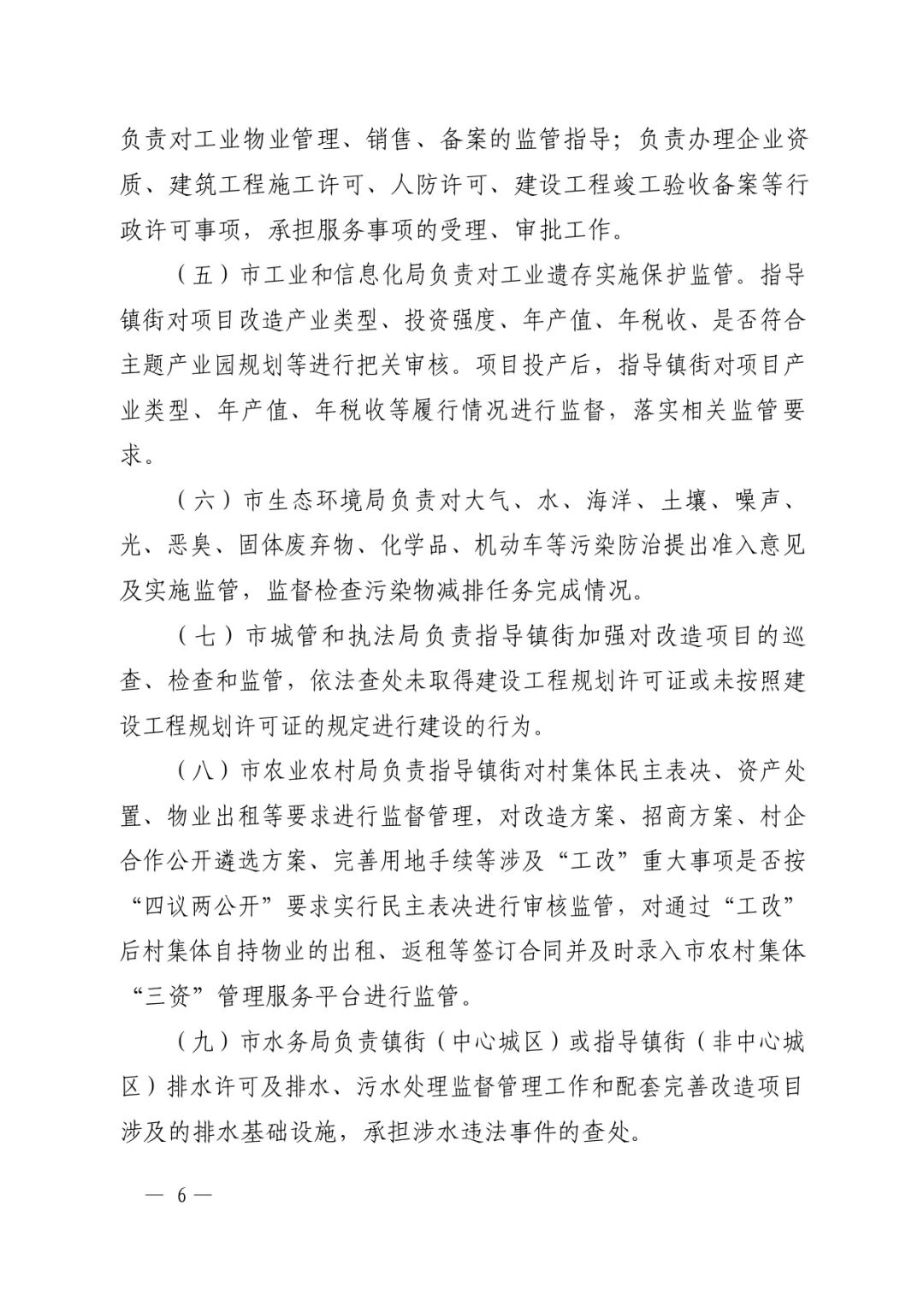
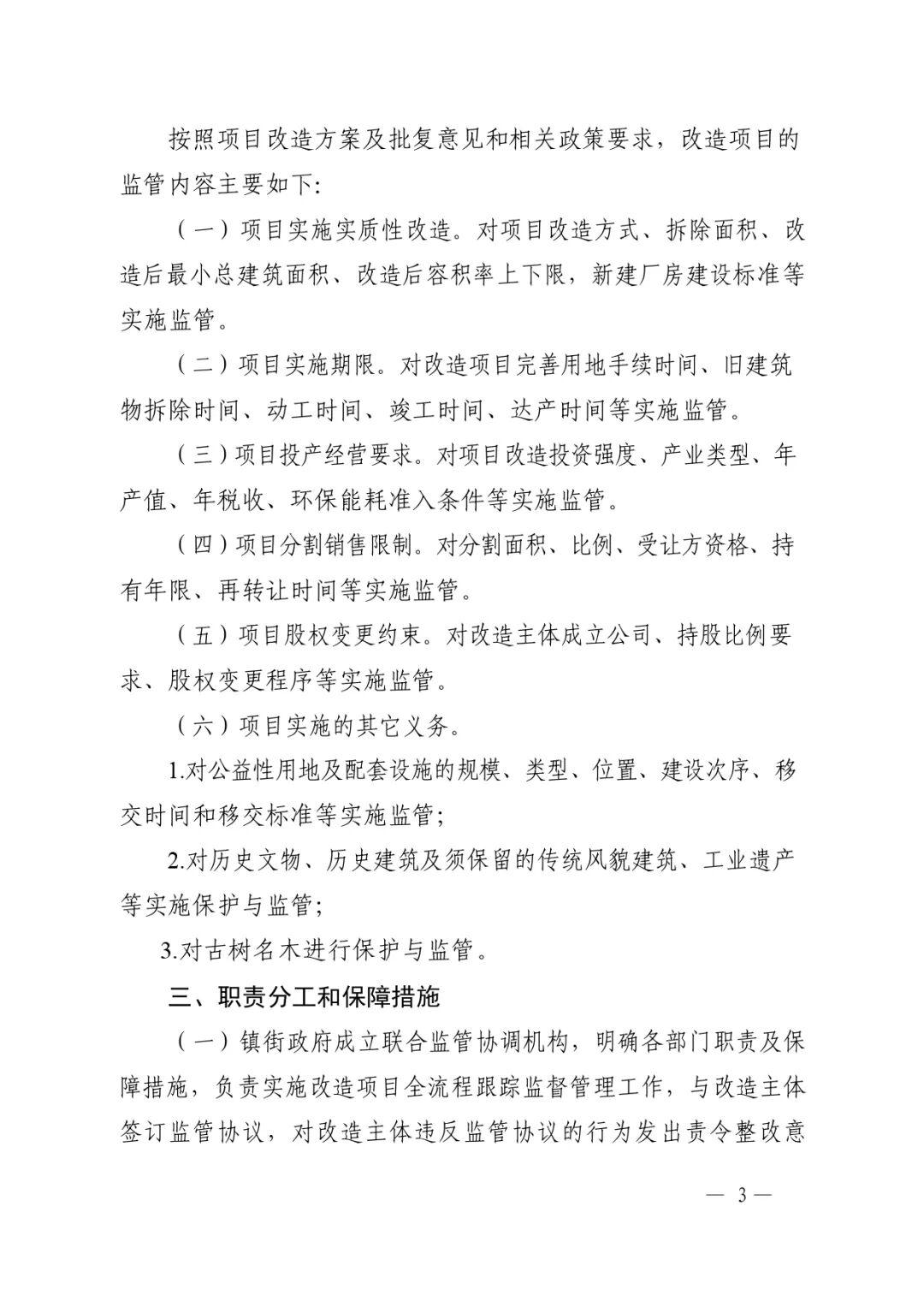
经市村镇低效工业园改造升级工作指挥部联席会议审议同意,现将《中山市村镇低效工业园改造升级项目联合监管工作方案》印发给你们,请认真贯彻执行。在执行过程中如遇问题,请径向市相关职能部门反映。如涉及重新签订监管协议的,请属地镇街政府在重新签订一个月内将监管协议报市自然资源局、市工业和信息化局、市投资促进局备案。
中山市村镇低效工业园改造升级工作指挥部
2023年3月13日







文章来源:中山市自然资源局网站